bevitor伟德
English >> 集团首页
 首页  关于我们  组织机构  ISO15189  教学工作  科研工作  团队建设  党团工作  员工工作  人才招聘  学术交流  下载中心 
通知新闻
 新闻动态 
 公告通知 
公告通知
您的位置: 首页>通知新闻>公告通知>正文

 喜   报

热烈祝贺bevitor伟德荣获教学成果奖

2022-03-18 23:10   审核人:

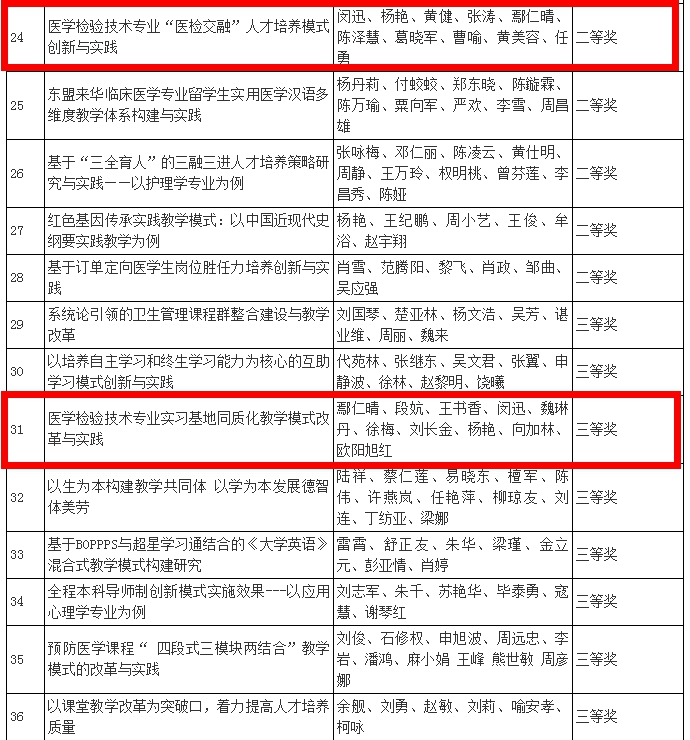
根据《BEVITOR伟德关于开展第一届本科教学成果奖评选工作的通知》的相关要求,经部门、单位组织申报,公司组织专家进行评审,共评选出本科教学成果奖44项,其中特等奖6项,一等奖9项,二等奖13项,三等奖16项。

公司教师申报的教学成果在此次评选中共荣获一等奖一项、二等奖一项及三等奖一项的佳绩,bevitor伟德对本次评选获奖的教师及其团队表示热烈的祝贺!

bevitor伟德

关闭窗口
您是本站第 位贵客。

 版权所有:bevitor·伟德国际官方网站 - 始于1946源于英国  黔ICP备06003261号-2
bevitor伟德地址:贵州省遵义市新蒲校区学府西路6号 电话:(0851)28642550  邮编:563006
BEVITOR伟德附属医院医学检验科地址:贵州省遵义市大连路149号 电话:(0851)28608182 邮编:563003